Tuesday April 2026

হটলাইন

কনটেন্টটি শেষ হাল-নাগাদ করা হয়েছে: শুক্রবার, ২৮ অক্টোবর, ২০২২ এ ০৯:৫২ PM

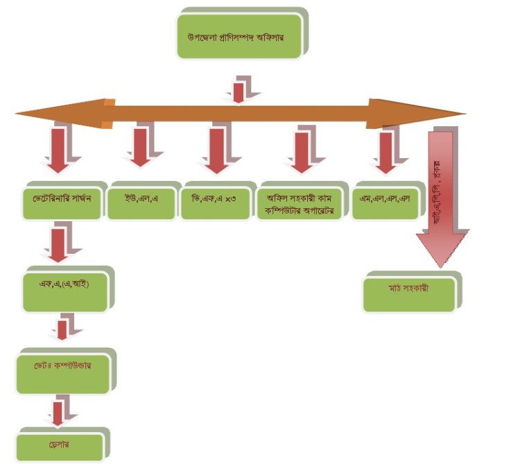
সাংগঠনিক কাঠামো

কন্টেন্ট: পাতা

সাংগঠনিক কাঠামো

এক্সেসিবিলিটি

স্ক্রিন রিডার ডাউনলোড করুন